Dubai Customs sought to modernize an outdated, paper-based declaration process that delayed passengers during arrivals.
As the Lead UX Designer, I was responsible for creating a mobile-first digital experience to simplify item declarations, enhance compliance, and speed up customs clearance.
My Role
Technical Leader - UX/UI
Stakeholders
UX/UI Designer, Xamarin Developers, Backend Developer, Business Analyst and Architect
Company
Dubai Customs
Tools
Figma, FigJam, Adobe Photoshop, Miro, Jira and Confluence
Travelers to Dubai faced delays, confusing forms, and unclear declaration rules, causing frustration at customs.
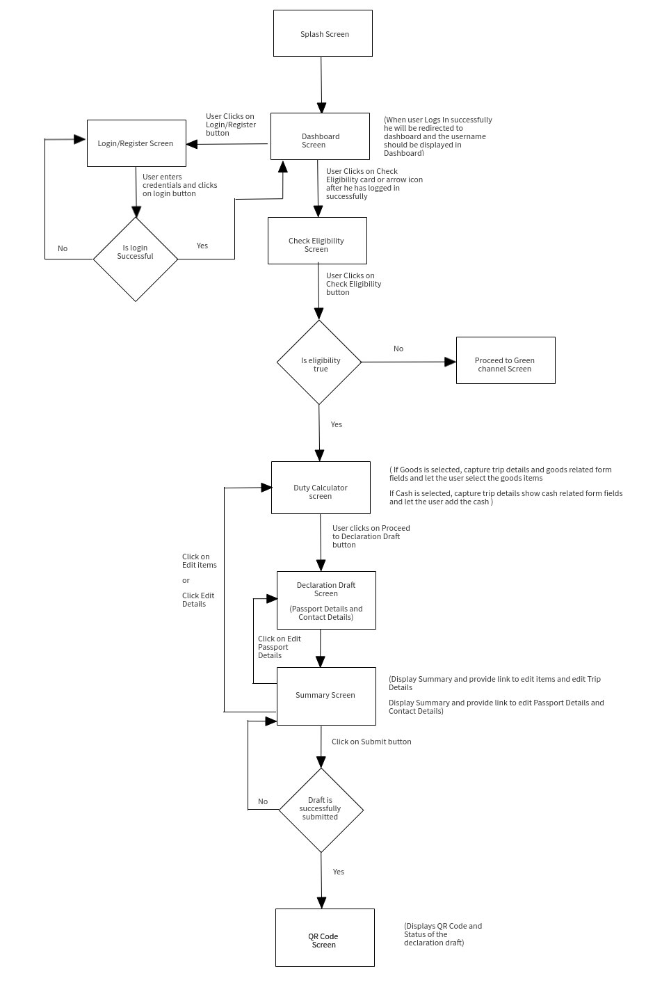
The IDeclare app replaced paper forms with a simple, mobile process - letting users declare goods, estimate duty, and generate a QR code before landing.
Result: Clearance time cut from 45 minutes to just 5.
To ensure the solution matched real needs, I conducted:
This empathy-driven approach laid the foundation for smoother flows and clearer navigation.
The design phase aimed to reduce friction, guide travelers intuitively, and streamline interactions for different declaration scenarios. Every screen and flow was built to support confident decisions, minimize confusion, and accelerate customs clearance.
To ensure a smooth and intuitive experience, the app's UI workflows were optimized in the following ways:
I worked closely with developers to ensure a smooth handoff by providing clear design specs, interaction notes, and UI assets. During development, we reviewed the app iteratively to fine-tune usability, spacing, and responsiveness across key flows like declaration and QR generation.
"I declared my items while waiting to land. At customs, I just scanned my QR and walked through — it was that simple.”
Travelers found the process smooth, intuitive, and time-saving. Customs officers appreciated the reduced manual workload and faster passenger flow. The client praised the app for modernizing the declaration process and enhancing the overall travel experience at Dubai airports.